2025年国庆中秋假期将至,期间机动车尾号不限行,高速公路免收小客车通行费用。2025年假期时间长,群众旅游、探亲等出行需求集中释放,大客流、大车流将高位叠加,高速公路假期首尾“前出后进”潮汐特点明显,公园、景区、商圈将成为交通热点,大型活动周边车流集中。为此,北京交管部门发布国庆中秋假期“两公布一提示”,请广大交通参与者合理选择出行时间、方式和路线,避开出行高峰、易堵路段,理性、安全、守法、文明出行。
假期交通热点及易拥堵路段
一是高速公路车流量大,潮汐车流特点突出。假期期间,京藏、京承、机场、京港澳、京开、京沪、京哈等主要高速公路,将出现上午出京、下午进京的车流高峰,10月1日至4日上午出京方向、10月5日至8日下午进京方向车流集中。

假期各天上午,京藏、京承、机场、京港澳、京开、京沪、京哈等高速公路和部分国道出京方向交通压力将明显上升,其中京藏高速西关以北至康庄、清河收费站、沙河大桥、野生动物园出口,京承高速密云段、顺义段、黄港至来广营桥,京礼高速,京港澳高速大瓦窑桥至市界,京开高速玉泉营、新发地、京沪高速十八里店至马驹桥等车流量大。10月1日至4日上午7时至12时通行压力突出。

下午14时至19时,京藏、京承、京港澳、京沪、京开、机场等高速进京交通压力增加,京藏高速康庄、居庸关、西三旗、北沙滩,京承高速黄港、太阳宫,京港澳高速琉璃河、西道口,京开高速玉泉营、新发地、榆垡等路段进京方向车流集中。10月5日至8日下午13时至20时通行压力突出。

二是公园景区出行热度高。交管部门会同相关单位,结合历年情况和今年特点,预测23处公园景区将成为假期出游的首选目的地,包括故宫、恭王府、奥林匹克公园、奥林匹克森林公园、圆明园、北京野生动物园、八达岭长城、居庸关长城、古北水镇9处传统热门景区、中山公园、天坛公园、北海公园、动物园、景山公园、陶然亭公园、颐和园、玉渊潭、香山、紫竹院、国家植物园11家市属公园和环球影城、欢乐谷、石景山游乐园3处主题乐园。部分公园景区同时举行主题活动将吸引大量客流。同时一些网红景区、新兴打卡地也将成为交通吸引因素。

假期期间,天安门地区和香山地区将采取临时交通管理措施。
10月1日0时至10月8日24时,天安门广场东侧路、天安门广场西侧路采取禁止车辆通行(持专项活动通行证的机动车除外)的临时交通管理措施,过往车辆(含公共电、汽车)可绕行周边道路。

天安门广场需要至少提前1日预约,前往广场游客较多,请您错时错峰出行。
香山地区方面,10月1日至10月8日,每天7时至19时,海淀区南辛村街(红枫路至香山南路段)禁止机动车由东向西方向行驶。

对以上采取临时交通管理措施的区域及道路,公安机关交通管理部门将根据道路交通实际情况,适时调整具体管理措施。
三是综合型餐饮娱乐场所、大型商圈市场热度较高。大悦城、奥特莱斯、万达广场、世纪金源、合生汇、乐多港、龙德广场、永旺商城、西红门荟聚、密云万象汇等商城,及大郊亭、十里河、崇文门、西单、王府井、前门—大栅栏、马连道、北四环宜家、公主坟翠微、海淀五道口等商圈最为热门,周边道路短时车流集中。

四是部分交通场站周边客流和车流量大。据相关部门预计,今年国庆中秋假期铁路、民航进出京总人次预计将较2024年上升7%左右。预计北京西站、北京南站、北京站、北京北站、清河站、北京朝阳站、北京丰台站,以及首都机场、大兴机场“七站两场”客流量大,周边道路将出现车辆排队的情况。
交通场站周边均有地铁、公交线路接驳,假期期间部分地铁线路将加开临客、延时运营,建议乘坐地铁等公共交通工具。预约接送车辆请明确接送时间、地点,避免车辆在即停即走区域长时间停车影响他人通行。
五是郊区、民俗游带动国道、省道交通流量增加。近年,郊区民俗游、农家乐持续升温,加之秋季,市民前往远郊菜园、果园采摘水果蔬菜的热情提高。101、107、108、110、111、234等国道、部分省道可能出现短时车流缓慢的情况。

六是晚间赏灯观景将成为交通吸引因素。天安门广场摆放的巨型花篮、长安街建国门至复兴门沿线布置的主题花坛将吸引人群前往参观,长安街沿线、前三门大街晚间交通压力将有所增加。
10月6日中秋节,卢沟桥—宛平城等赏月相关景点将吸引人群前往,八达岭长城开放夜场也将成为赏月热门地区。
七是大型活动举办场地周边道路短时车流集中。中国网球公开赛(国家网球中心,9月22日至10月5日)、WTT中国大满贯赛事(首钢园,9月28日至10月5日)将在假期迎来决赛;10月6日、7日晚间,国家体育场将举办演出活动;10月2日、7日晚间,五棵松地区将举办演出活动;10月2日、3日下午至晚间,延庆世园公园将举办演出活动;10月6日、7日下午至晚间,通州城市绿心森林公园将举办演出活动;10月2日、3日、8日晚间,北京展览馆剧场将举办演出活动。
假期期间,五棵松地区、北京世园公园、天桥地区、国家大剧院、中央歌剧院、民族文化宫大剧院、长阳音乐主题公园、三里屯地区、通州运河文化广场等也将举办演出等主题活动。在入场前和散场后,活动场地周边道路将出现短时车流集中的情况。
交通事故多发路段
综合近年交通事故数据,国庆中秋假期日均事故起数低于平时,日均死亡人数高于平时。
假期前一天事故相对较多,从小时看,假期各天10—12时事故多发、18—19时交通安全风险最为突出。
高速公路事故突出,特别是夜间事故多发,由拥堵、事故等导致的异常交通流易引发次生事故。
酒后驾驶机动车事故突出。假期探亲访友、聚餐聚会等饮酒活动增多,酒驾醉驾肇事风险上升。
此外,大货车、公路客运车辆、拉载务工人员车辆交通事故较为突出,普通国省道和农村道路事故风险较高,景区周边交通安全风险不容忽视。
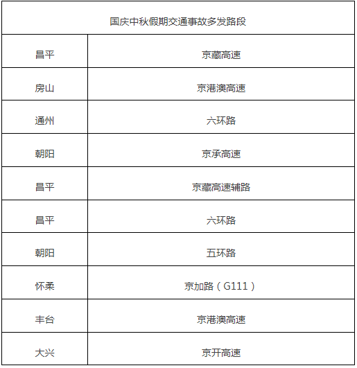
结合近五年数据,北京交管部门公布国庆中秋假期交通事故多发路段:

道路交通安全提示
一是提早做好准备,合理规划出行。合理选择出行目的地、出行方式和出行时间,可通过导航软件、交通广播和“北京交警”微博等渠道,关注出行动态信息,理性错峰避峰出行。驾车出行前,检查车辆安全状况及随车工具,确保车辆处于良好技术状态。假期高速公路、城市出入口附近道路拥堵时,切勿违法占用应急车道。
二是严守交通法规,安全文明出行。驾车出行前要保证充足睡眠,切忌疲劳驾驶;自觉抵制酒后驾驶、超速行驶、疲劳驾驶、分心驾驶等违法行为;驾乘汽车务必全程全员系好安全带,骑乘摩托车、电动自行车务必全程戴好安全头盔;夜间行车减速慢行,尽量不要深夜行车赶路;文明礼让行车,切忌强行超车会车。
三是杜绝心浮气躁,安全稳健行车。高速公路行车,要保持安全车距和规定车速,遇有车辆排队时,一定要克制浮躁情绪,不要盲目超车和随意并线,并主动配合现场民警的指挥疏导。一旦发生刮蹭、追尾等轻微车损交通事故,拍照记录后应快速挪移车辆,自行协商解决,减少占路的时间。同时,做好自身防护,如在高速公路发生交通事故,牢记“车靠边、人撤离、即报警”,避免发生二次事故。
四是行经景区山区,降速守道避险。假期期间,远郊景区、山区道路车辆较多,遇急弯陡坡、长下坡、临水临崖道路,要减速慢行、谨慎超车、不占用对向车道行驶,行经农村、山区公路要注意观察道路两侧车辆和行人。景区周边道路车多拥挤,要避让行人、规范停车。
五是客车守法运营,乘坐正规车辆。客运驾驶人发车前,要提示乘客系好安全带,切莫站外揽客、超员载客、违规载货。驾驶过程中要严守法规,切勿疲劳驾驶、超速行驶、分心驾驶。乘坐客车出行,要到客运站选择正规营运车辆,切勿乘坐私揽客源、非法营运、超员载客的客车。
扫一扫在手机上打开页面