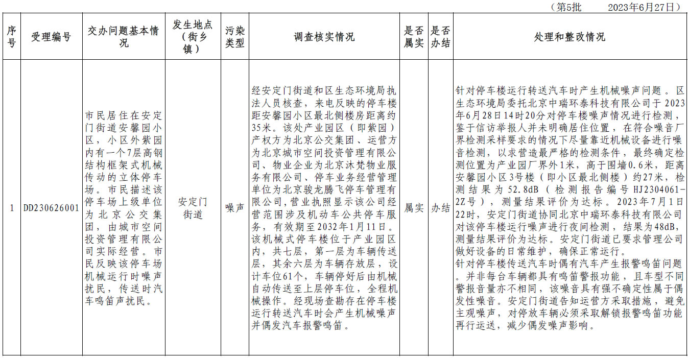
第五批群众信访举报转办及被督察对象查处情况一览表

日期:2023-07-03 17:37    来源:北京市东城区生态环境局

字号:        

扫一扫在手机上打开页面

您访问的链接即将离开“北京市东城区人民政府”门户网站 是否继续?